读书改变生活,精品有声读物,免费领取 领取
2023年合肥高新区管委会招聘笔试题库下载
《申论考前必背手册》完整版下载
全国各省市地区辅警招聘面试题库下载
2023年上海公检法院及出入境辅助岗位招聘笔试题库下载
12306:火车学生票使用时间延长至5月31日
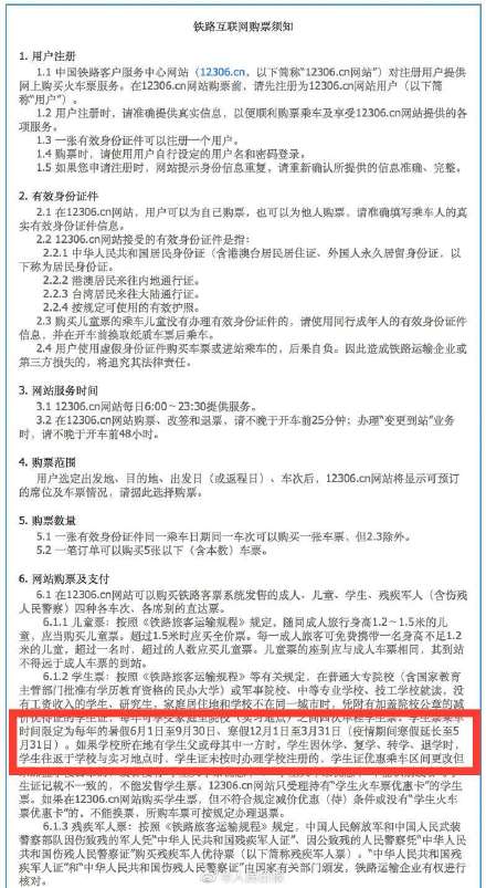
2020-03-15 20:39:35阅读()123063月15日消息 中国铁路12306官方网站近日更新《铁路互联网购票须知》:疫情期间,学生票寒假的乘车时间已由12月1日至3月31日延长至5月31日。

学生票的购买还需符合以下条件:
(1)在国家教育主管部门批准有学历教育资格的普通大、专院校(含民办大学、军事院校),中等专业学校、技工学校和中、小学就读,没有工资收入的学生、研究生。
(2)家庭居住地(父亲或母亲之中任何一方居住地)和学校所在地不在同一城市。
(3)大中专学生凭附有加盖院校公章的减价优待凭证、学生火车票优惠卡和经学校注册的学生证,新生凭学校录取通知书,毕业生凭学校书面证明;小学生凭学校书面证明。
(4)在优惠乘车区间之内,且优惠乘车区间限于家庭至院校(实习地点)之间。
(5)每年乘车次数限于四次单程。当年未使用的次数,不能留至下年使用。
下列情况不能发售学生票:
(1)学校所在地有学生父或母其中一方时;
(2)学生因休学、复学、转学、退学时;
(3)学生往返于学校与实习地点时;
(4)学生证未按时办理学校注册的;
(5)学生证优惠乘车区间更改但未加盖学校公章的;
(6)没有“学生火车票优惠卡”、“学生火车票优惠卡”不能识别或者与学生证记载不一致的。
学生票按近径路或换乘次数少的列车发售。
扫一扫,手机继续看
部分数据为彩果考试网(m.ibid2.com)收集整理,转载或复制请注明出处!-彩果考试网-