读书改变生活,精品有声读物,免费领取 领取
2023年合肥高新区管委会招聘笔试题库下载
《申论考前必背手册》完整版下载
全国各省市地区辅警招聘面试题库下载
2023年上海公检法院及出入境辅助岗位招聘笔试题库下载
六部门发布义务教育质量评价指南
2021-03-18 19:29:45阅读()教育部3月18日下午,教育部召开新闻发布会。记者了解到,教育部、中央组织部、中央编办、国家发展改革委、财政部、人力资源社会保障部等六个部门联合印发了《义务教育质量评价指南》,质量评价包括县域、学校、学生三个层面。
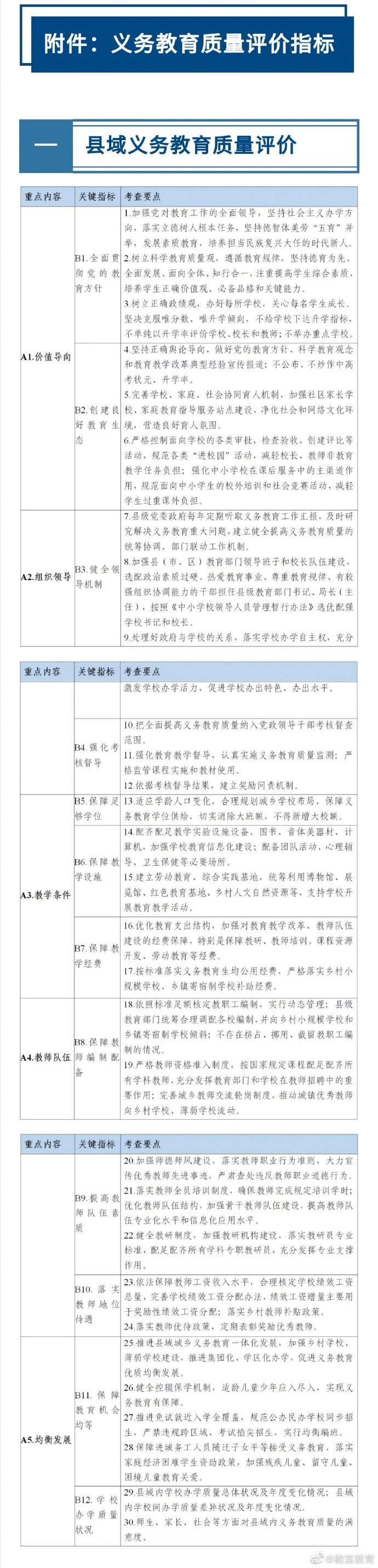
其中,县域义务教育质量评价围绕价值导向、组织领导、教学条件、教师队伍、均衡发展等5个方面重点评价,旨在促进地方党委政府加强对义务教育工作的领导,履行举办义务教育职责,促进县域义务教育优质均衡发展。
学校办学质量评价围绕办学方向、课程教学、教师发展、学校管理、学生发展等5个方面重点评价,旨在促进学校落实德智体美劳全面培养要求,深入实施素质教育,不断提高办学水平和育人质量。
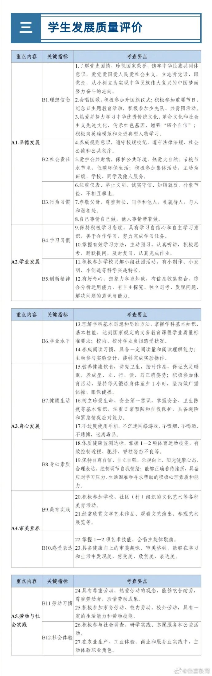
学生发展质量评价围绕学生品德发展、学业发展、身心发展、审美素养、劳动与社会实践等5个方面重点评价,旨在促进学生德智体美劳全面发展,培养适应终身发展和社会发展需要的正确价值观、必备品格和关键能力。
三个层面各有12项关键指标及若干考查要点。

为贯彻落实习近平总书记在全国教育大会上提出的“破五唯”重要指示,根据中央有关文件要求,经中央教育工作领导小组同意,近日,教育部等六部门联合印发了《义务教育质量评价指南》。
《评价指南》强调,要坚持以习近平新时代中国特色社会主义思想为指导,全面贯彻党的教育方针,遵循学生成长规律和教育规律,加快建立以发展素质教育为导向的义务教育质量评价体系;要坚持正确方向、育人为本、问题导向、以评促建,全面提高义务教育质量。
义务教育质量评价指标体系包括县域、学校、学生三个层面。
县域义务教育质量评价主要包括价值导向、组织领导、教学条件、教师队伍、均衡发展等五方面内容,旨在促进地方党委政府坚持社会主义办学方向,加强对义务教育工作的领导,履行举办义务教育职责,促进县域义务教育优质均衡发展。
学校办学质量评价主要包括办学方向、课程教学、教师发展、学校管理、学生发展等五方面内容,旨在促进学校落实德智体美劳全面培养要求,深入实施素质教育,充分激发办学活力,不断提高办学水平和育人质量。
学生发展质量评价主要包括学生品德发展、学业发展、身心发展、审美素养、劳动与社会实践等五方面内容,旨在促进学生德智体美劳全面发展,培养适应终身发展和社会发展需要的正确价值观、必备品格和关键能力。
《评价指南》要求,在实施工作中要注重优化评价方式方法,不断提高评价工作的科学性、针对性、有效性。注重结果评价与增值评价相结合,既要关注合格程度,又要关注进步程度、努力程度;注重综合评价与特色评价相结合,既要关注整体成效和全面发展,又要关注特色发展和个性发展;注重自我评价与外部评价相结合,既要开展常态化自我评价,又要构建外部评价体系;注重线上评价与线下评价相结合,既要构建网络信息平台及数据库,又要采取实地调查、观察、访谈等线下方式。
《评价指南》明确,义务教育质量评价实行县和校自评、市级复核、省级评价、国家抽查监测,并强调要不断完善义务教育质量评价结果运用的机制,充分发挥评价结果对提高义务教育质量的引领和促进作用,将学生发展质量评价结果作为学校办学质量评价和县域义务教育质量评价的重要依据,将学校办学质量评价结果作为对学校奖惩、政策支持、资源配置和考核校长的重要依据,将县域义务教育质量评价结果与县级党政领导履行教育职责评价、义务教育优质均衡发展认定等工作挂钩。各地可结合实际,制定义务教育质量评价实施细则。
《评价指南》具体内容有哪些?看全文↓↓↓
义务教育质量评价指南
为深入贯彻习近平总书记在全国教育大会上重要讲话精神,切实扭转不科学的教育评价导向,全面深化义务教育教学改革,促进义务教育内涵发展和质量提升,推进教育治理体系和治理能力现代化,根据中共中央、国务院印发的《关于深化教育教学改革全面提高义务教育质量的意见》《深化新时代教育评价改革总体方案》精神,制定本指南。
一、总体要求
(一)指导思想
坚持以习近平新时代中国特色社会主义思想为指导,全面贯彻党的教育方针,坚持社会主义办学方向,遵循学生成长规律和教育规律,加快建立以发展素质教育为导向的义务教育质量评价体系,强化评价结果运用,健全立德树人落实机制,构建德智体美劳全面培养教育体系,引领深化教育教学改革,全面提高义务教育质量,努力培养德智体美劳全面发展的社会主义建设者和接班人。
(二)基本原则
坚持正确方向。践行为党育人、为国育才使命,坚持正确政绩观和科学教育质量观,促进义务教育公平发展和质量提升。
坚持育人为本。面向全体学生,注重综合素质评价,促进全面培养,引导办好每所学校、教好每名学生。
坚持问题导向。完善评价内容,突出评价重点,改进评价方法,统筹整合评价,着力克服“唯分数、唯升学”倾向,促进形成良好教育生态。
坚持以评促建。坚持实事求是、客观公正,强化过程性评价和发展性评价,有效发挥引导、诊断、改进、激励功能,促进义务教育优质均衡发展。
二、评价内容
义务教育质量评价包括县域、学校、学生三个层面(具体指标详见附件),三者紧紧围绕贯彻党的教育方针,以促进学生全面发展为目标,各有侧重、相互衔接、内在统一,构成完整的义务教育质量评价体系。
(一)县域义务教育质量评价。主要包括价值导向、组织领导、教学条件、教师队伍、均衡发展等五个方面重点内容,旨在促进地方党委政府坚持社会主义办学方向,加强对义务教育工作的领导,履行举办义务教育职责,促进县域义务教育优质均衡发展。
(二)学校办学质量评价。主要包括办学方向、课程教学、教师发展、学校管理、学生发展等五个方面重点内容,旨在促进学校落实德智体美劳全面培养要求,深入实施素质教育,充分激发办学活力,不断提高办学水平和育人质量。
(三)学生发展质量评价。主要包括学生品德发展、学业发展、身心发展、审美素养、劳动与社会实践等五个方面重点内容,旨在促进学生德智体美劳全面发展,培养适应终身发展和社会发展需要的正确价值观、必备品格和关键能力。
三、评价方式
义务教育质量评价实施工作要注重优化评价方式方法,不断提高评价工作的科学性、针对性、有效性。
(一)注重结果评价与增值评价相结合。关注学生发展、学校办学、县域义务教育发展合格程度的同时,关注其发展水平和工作水平的进步程度,科学评判地方党委政府、学校和教师的努力程度。
(二)注重综合评价与特色评价相结合。关注县域、学校全面育人整体成效和学生德智体美劳全面发展情况的同时,注重差异性和多样性,关注每一所学校和每一名学生,促进学校特色发展和学生个性发展。
(三)注重自我评价与外部评价相结合。在引导学生、学校和县级党委政府积极开展常态化自我评价和即时改进的同时,构建主体多元、统整优化、责任明晰、组织高效的外部评价工作体系。
(四)注重线上评价与线下评价相结合。建立县域、学校、学生常态化评价网络信息平台及数据库,完善学生综合素质评价档案,并通过实地调查、观察、访谈等方式,了解掌握实际情况,确保评价真实全面、科学有效。
四、评价实施
(一)明确责任分工。义务教育质量评价实行县(市、区)和校自评、市级复核、省级评价、国家抽查监测。义务教育学校对本校办学质量进行自评,并对学生德智体美劳全面发展情况进行评价。县级党委政府对学校办学质量进行评价,并对本县域义务教育质量和党委政府履职情况进行自评,自评报告报上级教育督导部门。市级政府教育督导部门对县域义务教育质量自评工作情况进行复核。省级政府教育督导部门组织对行政区域内各县(市、区)义务教育质量情况进行评价,每年将评价情况报国家教育督导部门备案。国家教育督导部门对省级开展县域义务教育质量评价情况进行抽查,对学生发展质量情况进行监测。
(二)明确评价周期。对学校、县域质量评价要实现全覆盖,评价周期依据所辖县数、学校数和工作需要,由各地自行确定,原则上每3—5年一轮,并保证在县级党政主要负责人、校长任期内至少进行一次评价。
五、评价结果运用
各地要不断完善义务教育质量评价结果运用的机制,充分发挥评价结果对提高义务教育质量的引领和促进作用。
(一)要运用好学生发展质量评价结果。指导教师精准分析学情,因材施教,促进每个学生全面健康成长。将学生发展质量评价结果作为学校办学质量评价和县域义务教育质量评价的重要依据。
(二)要运用好学校办学质量评价结果。指导学校改进教育教学和管理,全面育人、科学育人,提升办学治校和实施素质教育能力。将学校办学质量评价结果作为对学校奖惩、政策支持、资源配置和考核校长的重要依据。
(三)要运用好县域义务教育质量评价结果。引导县级政府落实法律法规要求,督促政府履职尽责,为办好义务教育提供充分的条件保障和良好的政策环境。将县域义务教育质量评价结果与县级党政领导履行教育职责评价、义务教育优质均衡发展认定等工作挂钩。对质量评价结果不合格的,不能评优评先,不能认定为优质均衡发展县(市、区)。对履职不到位、落实政策不力、违反有关规定、县域教育教学质量下降且整改不到位的,要对县级党政主要领导和分管负责人、相关部门主要负责人进行问责。
六、组织保障
(一)加强组织领导。各地要将义务教育质量评价工作纳入地方党委政府、教育部门和学校的重要议事日程,建立党委政府领导、政府教育督导部门牵头、部门协同、多方参与的组织实施机制。实施义务教育质量评价工作,要与已经开展的对地方政府履行教育职责督导评价、中小学校督导评估、义务教育质量监测等工作有效整合、统筹实施,避免重复评价。各地可结合本地实际,制定义务教育质量评价实施细则。
(二)加强队伍建设。各地要组建高水平、相对稳定的质量评价队伍,主要由督学、教育行政人员、教育科研人员、校长、教师及其他有关方面人员组成。评价人员在教育法律法规和政策、教育教学、学校管理、督导评价等方面应具有较高理论素养、专业能力和丰富经验。要积极探索采取政府购买服务方式,培育和委托第三方专业机构开展义务教育质量评价工作。
附件:义务教育质量评价指标
一、县域义务教育质量评价

二、学校办学质量评价

三、学生发展质量评价

扫一扫,手机继续看
部分数据为彩果考试网(m.ibid2.com)收集整理,转载或复制请注明出处!-彩果考试网-








皖公网安备 34010402702387号